首页
关于可安
业务领域
律师团队
经典案例
可安普法
可安动态
联系我们
首页
>
经典案例
>
胜案详情
浙江·宁波 | 强拆败诉还要垂死挣扎?可安律师二审攻防战,街道办理亏主动撤上诉!
原创文章
2025-10-14 19:34:10.0
办案律师介绍
吕秋香律师
北京可安律师事务所
高级合伙人
嘉立燕律师
北京可安律师事务所
专职律师
文章导读
在浙江省宁波市某村,童先生与胡女士的房屋承载着一家人的生活点滴,这本是他们赖以栖身的温暖港湾,却因一场突如其来的违法强拆,被无情摧毁。历经多年艰辛维权,在街道办上诉后的关键时刻,可安律所吕秋香律师、贾立燕律师团队临危受命,以专业智慧力挽狂澜,最终为当事人赢得正义裁决。
案件详情
童先生和胡女士是浙江宁波某村村民,他们在村里共同拥有的房屋,不仅是合法财产,更是在该村的唯一住房。2017年,当得知房屋被纳入棚户区改造范围时,他们本以为能在合理补偿下开启新生活。然而,事情的发展却远超他们的想象。 2020年10月14日,街道办一纸《责令限期拆除通知书》打破了平静,毫无征兆地给他们的房屋贴上了“违法”标签。面对这份不合理的通知,童先生和胡女士虽满心疑惑与不甘,但仍在等待合理的解决方案。 谁能料到,2022年7月30日,童先生和胡女士突然发现,自己的合法房屋竟在毫无告知、未遵循法定程序的情况下被夷为平地,只剩下一片废墟。这让童先生和胡女士难以接受。愤怒与无助之下,他们决定拿起法律武器维权,将街道办告上了当地区人民法院,请求确认街道办强拆行为违法。然而一审法院却以起诉缺乏事实依据为由驳回了他们的起诉,这无疑是给满怀希望的他们泼了一盆冷水。 但童先生和胡女士没有放弃,上诉至宁波市中院。最终,宁波市中院裁定撤销一审判决,指令一审法院继续审理。这一裁定,让童先生和胡女士看到了新的希望。 经过漫长的等待和再次审理,2025年4月29日,一审法院终于作出判决,确认街道办强拆行为违法。
律师破局
二审危机降临,可安律师硬核防攻 本以为这场维权之路即将画上句号,没想到街道办不服判决提起上诉,辩称强拆行为系村委会实施,企图逃避责任。面对来势汹汹的街道办,童先生和胡女士决定寻求专业力量的帮助,反复比对下,选择了在行政征拆领域实力雄厚、经验丰富的可安律所代理维权。 接受委托后,可安律所迅速组织团队,吕秋香律师、贾立燕律师等研读上诉状后,对案件进行了深入细致的分析。可安律师深知,这不仅是一起简单的行政诉讼案件,更是关乎当事人合法权益和社会公平正义的重要一战。 关键突破:抓住自相矛盾的致命破绽 二审中,街道办意外承认“委托某建设公司实施拆迁”,可安律师立刻敏锐捕捉这一矛盾点,展开凌厉攻势:“根据相关法律规定,被委托方以委托方名义实施行为,法律责任应由委托方承担!街道办妄图甩锅既无事实依据,更严重违反法定程序!” 在二审法院组织的询问中,可安律师沉着冷静,面对对方的质疑和辩解,有条不紊地进行回应,以扎实的法律知识和充分的证据,有力地维护了当事人的合法权益。 随着案件审理的推进,街道办逐渐意识到自身理亏,最终选择撤回上诉。2025年6月25日,二审法院作出裁定,准许街道办撤回上诉,一审判决自裁定书送达之日起发生法律效力。 这一刻,童先生和胡女士悬了多年的心终于落地,历经波折,他们的合法权益终于得到了法律的确认。
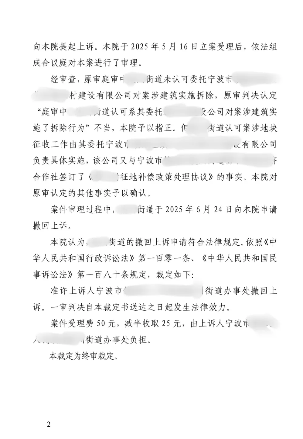
法院判决
裁定书
律师评析
这场临危受命的二审之战,不仅展现了当事人对正义的执着追求,更是贾立燕律师及其团队专业能力与敬业精神的有力见证。在复杂的法律纠纷面前,面对强大的行政机关,可安律师凭借专业知识、严谨态度和坚定决心,为当事人撑起一片公平正义的天空,也让我们深刻感受到法律在维护公民合法权益、规范行政行为方面的强大力量。
结语
专业律师护航,正义终得彰显
咨询-可安律师事务所
预约咨询
×
姓名
联系方式
所在省份
请选择省份
北京市
上海市
广东省
江苏省
浙江省
四川省
湖北省
湖南省
其他地区
在线咨询
提交预约